SOFC with Methane#
This example shows a 1D isothermal SOFC (Solid oxide fuel cell) model.
The operating parameters chosen here are not necessarily realistic due to constraints not included in this model. Under the example condition the formation of solid carbon is for example very likely. A pre-reforming step is typically applied when operating on methane.
import gaspype as gp
from gaspype.constants import R, F
import numpy as np
import matplotlib.pyplot as plt
Calculate equilibrium compositions for fuel and air sides in counter flow along the fuel flow direction:
fuel_utilization = 0.90
air_utilization = 0.5
t = 800 + 273.15 # K
p = 1e5 # Pa
fs = gp.fluid_system('H2, H2O, O2, CH4, CO, CO2')
feed_fuel = gp.fluid({'CH4': 1, 'H2O': 0.1}, fs)
o2_full_conv = np.sum(gp.elements(feed_fuel).get_n(['H', 'C' ,'O']) * [1/4, 1, -1/2])
feed_air = gp.fluid({'O2': 1, 'N2': 4}) * o2_full_conv * fuel_utilization / air_utilization
conversion = np.linspace(0, fuel_utilization, 32)
perm_oxygen = o2_full_conv * conversion * gp.fluid({'O2': 1})
fuel_side = gp.equilibrium(feed_fuel + perm_oxygen, t, p)
air_side = gp.equilibrium(feed_air - perm_oxygen, t, p)
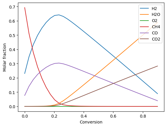
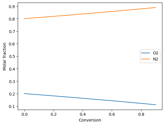
Plot compositions of the fuel and air side:
fig, ax = plt.subplots()
ax.set_xlabel("Conversion")
ax.set_ylabel("Molar fraction")
ax.plot(conversion, fuel_side.get_x(), '-')
ax.legend(fuel_side.species)
fig, ax = plt.subplots()
ax.set_xlabel("Conversion")
ax.set_ylabel("Molar fraction")
ax.plot(conversion, air_side.get_x(), '-')
ax.legend(air_side.species)
<matplotlib.legend.Legend at 0x7fd58c1073d0>


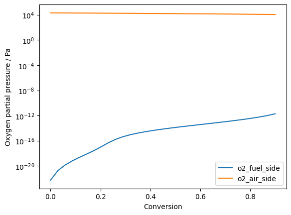
Calculation of the oxygen partial pressures:
o2_fuel_side = gp.oxygen_partial_pressure(fuel_side, t, p)
o2_air_side = air_side.get_x('O2') * p
Plot oxygen partial pressures:
fig, ax = plt.subplots()
ax.set_xlabel("Conversion")
ax.set_ylabel("Oxygen partial pressure / Pa")
ax.set_yscale('log')
ax.plot(conversion, np.stack([o2_fuel_side, o2_air_side], axis=1), '-')
ax.legend(['o2_fuel_side', 'o2_air_side'])
<matplotlib.legend.Legend at 0x7fd58c03d5a0>

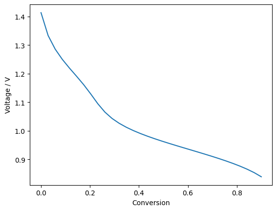
Calculation of the local nernst potential between fuel and air side:
z_O2 = 4 # Number of electrons transferred per O2 molecule
nernst_voltage = R*t / (z_O2*F) * np.log(o2_air_side/o2_fuel_side)
Plot nernst potential:
fig, ax = plt.subplots()
ax.set_xlabel("Conversion")
ax.set_ylabel("Voltage / V")
ax.plot(conversion, nernst_voltage, '-')
print(np.min(nernst_voltage))
0.8389952262511328

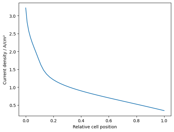
The model uses between each node a constant conversion. Because current density depends strongly on the position along the cell the constant conversion does not relate to a constant distance.
To calculate the local current density (node_current) as well as the total cell current (terminal_current) the (relative) physical distance between the nodes (dz) must be calculated:
cell_voltage = 0.77 # V
ASR = 0.2 # Ohm*cm²
node_current = (nernst_voltage - cell_voltage) / ASR # A/cm² (Current density at each node)
current = (node_current[1:] + node_current[:-1]) / 2 # A/cm² (Average current density between the nodes)
dz = 1/current / np.sum(1/current) # Relative distance between each node
terminal_current = np.sum(current * dz) # A/cm² (Total cell current per cell area)
print(f'Terminal current: {terminal_current:.2f} A/cm²')
Terminal current: 0.94 A/cm²
Plot the local current density:
z_position = np.concatenate([[0], np.cumsum(dz)]) # Relative position of each node
fig, ax = plt.subplots()
ax.set_xlabel("Relative cell position")
ax.set_ylabel("Current density / A/cm²")
ax.plot(z_position, node_current, '-')
[<matplotlib.lines.Line2D at 0x7fd584f2d0f0>]

Based on the cell current and voltage the energy balance can be calculated. In the following the electric cell output power (often referred to as “DC power”) and lower heating value (LHV) are calculated. The numbers here are per cell area for being cell and stack size independent. The quotient of both is often referred to as LHV based DC efficiency.
dc_power = cell_voltage * terminal_current # W/cm²
print(f"DC power: {dc_power:.2f} W/cm²")
lhv = gp.fluid({'CH4': 1, 'H2O': -2, 'CO2': -1}).get_H(25 + 273.15) # J/mol (LHV of methane)
# LHV based chemical input power:
lhv_power = lhv * terminal_current / (2 * z_O2 * F) # W/cm² (two O2 per CH4 for full oxidation)
efficiency = dc_power / lhv_power
print(f"LHV based DC efficiency: {efficiency*100:.1f} %")
# Or by shortening the therms:
lhv_voltage = lhv / (2 * z_O2 * F) # V
print(f"LHV voltage: {lhv_voltage:.2f} V")
efficiency = cell_voltage / lhv_voltage # LHV based DC efficiency
print(f"LHV based DC efficiency: {efficiency*100:.1f} %")
DC power: 0.73 W/cm²
LHV based DC efficiency: 74.1 %
LHV voltage: 1.04 V
LHV based DC efficiency: 74.1 %